Hi, I'm a Full-Stack Developer and Graphic Designer
I build modern web applications with clean code and great user experiences. And design all kind of stuff.
Featured Dev Projects
A selection of development projects showcasing my full-stack skills

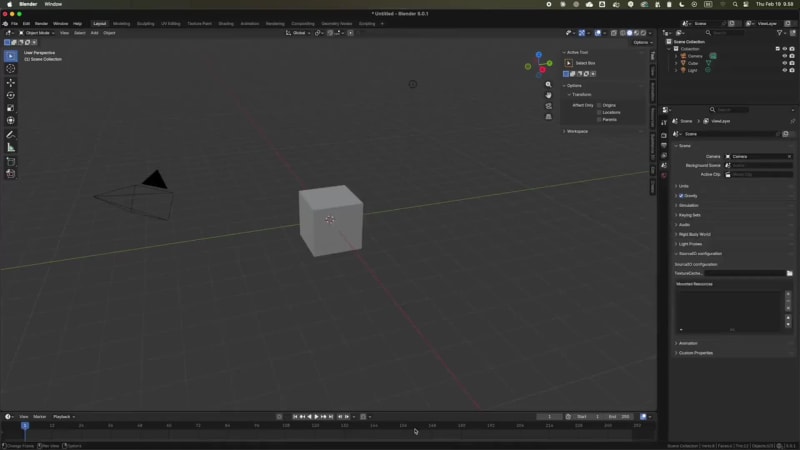
Claude Blender Integration + OpenAI
An integration that enables Claude Desktop to create 3D models in Blender from user prompts. Also ability to integrate ChatGPT
PythonJSShellClaude Code+1 more


AUGYART
A platform for artists. Easy 3d model creation of paintings for AR. 3D gallery feature
Reactthree.jsGoogle Firebase


Design Projects
Logos, branding, and visual design projects
Skills & Technologies
Technologies I work with to build modern, scalable applications
Design
Lo
Logo DesignBrandingId
InDesignToolsPs
PhotoshopToolsAi
IllustratorToolsPr
Premiere ProToolsDevelopment
Re
ReactFrontendPH
PHPBackendWP
WordPressCMSHt
HtmlFrontendCS
CSSFrontendJS
Java ScriptFrontendCV



